您的当前位置: 首页>管理制度

英国365上市官网学生评教管理与实施办法(试行)

发布时间:2023-03-23 来源:英国365上市官网 点击数:5481

关于印发《英国365上市官网学生评教管理与实施办法(试行)》的通知

 

各处室(部门)、学院:

《英国365上市官网学生评教管理与实施办法(试行)》,经校长办公会议审议通过,现予以印发,请遵照执行。

特此通知。

 

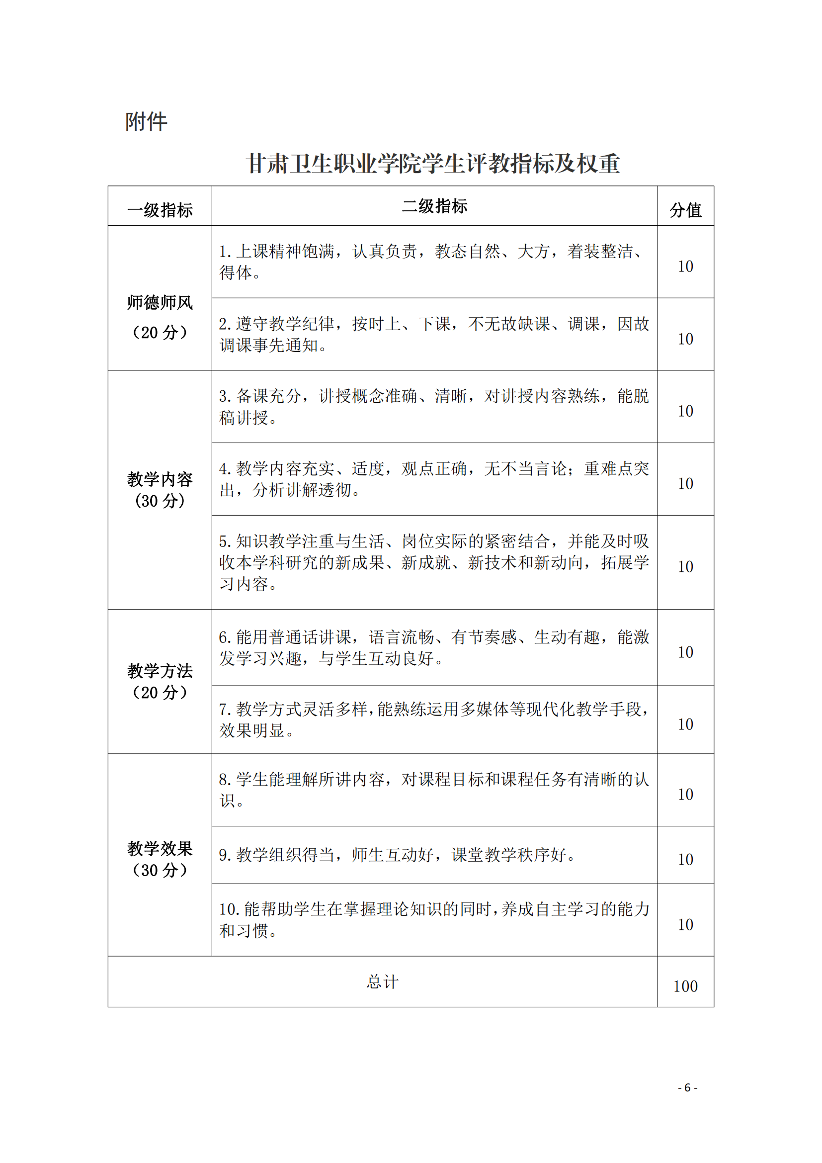
附件:英国365上市官网学生评教管理与实施办法(试行)

 


                英国365上市官网

                                          2022623

 




英国365上市官网@版权所有  信息管理:教务处  技术维护:信息中心
地址:兰州新区职教园区九龙江街1666号